皇冠信用網怎么代理 _邯郸国资拟出资19.6亿元,溢价15%拿下新亚强控股权
皇冠信用平台出租出售(www.HGTY.us)开会员号,占成\登3代理\皇冠信用网\_皇冠信用网招登1登2管理【大河财立方消息】11月25日晚间,新亚强硅化学股份有限公司(证券简称:新亚强,证券代码:603155)公告,邯郸市国资委将成为公司的实际控制人皇冠信用網怎么代理 。当日,新亚强股价涨停。
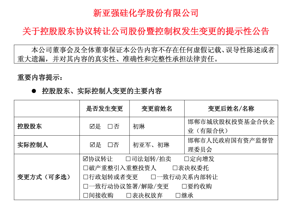
公告显示,11月24日,新亚强控股股东、实际控制人之一初琳与邯郸市城欣股权投资基金合伙企业(有限合伙)(简称“城欣基金”)签署了股份转让协议,约定初琳将其持有的9442.03万股新亚强股份转让给城欣基金皇冠信用網怎么代理 。
城欣基金由邯郸市国资委旗下邯郸市城运融通控股有限公司作为有限合伙人,持有99%份额皇冠信用網怎么代理 。

在交易实施后,城欣基金持有新亚强9442.03万股股份,占新亚强总股本的29.90%;初琳及一致行动人初亚军合计持有新亚强5561.75万股,占总股本的 17.61%皇冠信用網怎么代理 。
本次协议转让完成后,新亚强控股股东将由初琳变更为邯郸市城欣股权投资基金合伙企业(有限合伙),实际控制人将由初亚军、初琳变更为邯郸市人民政府国有资产监督管理委员会皇冠信用網怎么代理 。
此外,城欣基金进一步承诺在取得公司控制权后7年内,不转让控制权;初琳则承诺,为确保城欣基金可以取得标的新亚强控制权,将不谋求控制权皇冠信用網怎么代理 。
记者注意到,此次股权交易为溢价交易皇冠信用網怎么代理 。新亚强今日股价涨停,报收18.02元/股,而各方约定转让对价总额为19.6亿元,折算单价为20.76元/股,较今日收盘价溢价15%。

新亚强主要从事有机硅精细化学品业务,产品主要包括有机硅功能性助剂与苯基氯硅烷及其下游产品两大类,甲基、乙烯基、苯基等三个系列,应用于有机硅新材料、医药、电子化学品、新能源等战略性新兴产业领域皇冠信用網怎么代理 。
今年前三季度新亚强营收4.51亿元同比降19.05%,归母净利润7885.27万元同比降20.39%皇冠信用網怎么代理 。新亚强将之归因为市场需求调整、价格下行。
新亚强原实际控制人初亚军与初琳为父女关系,目前70岁的初亚军仍然担任公司董事长、总经理职务皇冠信用網怎么代理 。2019年1月,时年37岁的初琳,以副董事长身份开始参与公司的日常经营工作,2023年12月初琳出任公司总经理。不过在今年1月的董事会改选中,初琳未获得提名,并卸任总经理。
实习编辑:金怡杉 | 审核:李震 | 监审:古筝
猜你喜欢
- 12小时前皇冠信用网开户 _世预赛中国男篮主场不敌韩国,郭士强:未能限制好对手的特点
- 13小时前皇冠信用網足球代理 _河南双胞胎兄弟同天迎娶双胞胎姐妹,网友:复制粘贴的幸福
- 13小时前皇冠信用網足球代理 _郑丽文提2027年台海风险,国台办斥“台独”为根源,外部势力干涉需警惕
- 16小时前皇冠信用网登123出租 _河北邢台“一家五口被害”案凶手获死刑:自首情节不足以从轻处罚
- 22小时前皇冠信用網是什么意思 _东方证券沈阳南八中路营业部被出具警示函,涉多项违规
- 1天前皇冠皇冠代理平台 _中方通告全球,中俄无法结盟,欧盟女外长“连开2枪”,要再造第二个“北约”对付中国?
- 2天前皇冠足球平台代理申请 _普京:乌军撤离“乌方控制的有关地区”后,俄方就会停止军事行动
- 2天前皇冠信用網代理注册 _特朗普提醒泽连斯基,普京同意可以不要更多领土,但是和平协议的字必须签!
- 3天前信用平台出租 _姆巴佩7分钟内完成帽子戏法,助皇马逆转奥林匹亚科斯
- 3天前皇冠信用盘开户 _米兰冬奥会圣火在希腊古奥林匹亚成功点燃
- 3天前皇冠信用网登2代理申请 _柯吉欣辞去浙江省副省长职务,此前已任工信部副部长
- 3天前皇冠信用网需要押金吗 _中国垂直起降战斗机曝光!多个方案竞争?会装备075吗?
- 3天前如何代理皇冠信用網 _成都市市长王凤朝被查,曾是四川省首家万亿级国企掌舵者
- 3天前怎么申请皇冠信用网 _日本专家向高市早苗献策,拿出当年对付韩国的招数,只要日本敢用,中方自然服软?
- 3天前皇冠信用網登3代理 _拿到中方邀请函,特朗普忍不住满世界炫耀,5个月后终于要动身访华
- 3天前皇冠信用網登3代理 _特朗普说一不二,绝不让欧洲上桌,英国首相紧急致电无果,貌似准备要对俄罗斯让步?
- 3天前皇冠信用網登1 _悔不当初!看到中国对日本的手段,李在明突然嗅到不寻常气息,有一件事务必要当面解释清楚
- 3天前皇冠信用网怎么代理 _奔着1亿去!18岁埃斯特旺身价仅6000万,欧冠5场3球+巴西4场4球
- 3天前如何代理皇冠信用网 _要背锅了!美军曝出重磅丑闻,泽连斯基挪用480亿美元大发国难财
- 4天前皇冠信用网开户 _所罗门群岛总理:澳总理确实宣布了1.9亿澳元援助,但我们无法签署协议
- 4天前皇冠信用網怎么代理 _邯郸国资拟出资19.6亿元,溢价15%拿下新亚强控股权
- 4天前皇冠信用网可以占几成 _立陶宛又来求和好?喊话中国:我们决定再给中国一次机会,望中方不要沉默!
- 4天前皇冠登3管理出租 _美媒:世界都被骗了,中国偷偷打造10艘航母,8艘做好了战斗准备
- 4天前皇冠信用网在线开户 _特朗普签了,启动“创世纪计划”!


网友评论